News
All NewsBio/Pharma NewsIndustry NewsSupplier NewsEvents
Multimedia
All VideosAsk the ExpertBehind the HeadlinesBuy, Sell, HoldPeer ExchangePivotal Papers
Publication
Conferences
Conference ListingLatest Conference Content
More
Resources
Podcast SeriesBiopharma InsightsSponsored PodcastsSponsored VideosSponsored eBooksWhitepapers
Webcasts

Subscribe

  • News
  • Multimedia
  • Publication
  • Conferences
  • Resources
  • Subscribe
  • Webcasts
  • BioBusiness
    • Partnerships
    • Funding and Investments
    • Intellectual Property & Patents
    • Biologic Drugs in Development
    • Mergers and Acquisitions
  • BioPharm Products
  • BioPharm Sponsored Ad
  • Biopharmaceutical Analysis
    • Analytical Best Practices
    • Analytical Methods
    • Lab Furnishings and Equipment
    • Contract Analytical Services
    • Finished Product Analysis
    • Drug Substance Analysis
    • Biopharmaceutical Analysis: GC-MS
    • Biopharmaceutical Analysis: Mass Spectrometry
    • Biopharmaceutical Analysis: ICP-MS
    • Biopharmaceutical Analysis: NMR
    • Biopharmaceutical Analysis: Raman
    • Biopharmaceutical Analysis: Gas Chromatography
    • Biopharmaceutical Analysis: LC-MS
    • Biopharmaceutical Analysis: HPLC/UHPLC
    • Analytical Instrumentation
  • Biosimilars and Biobetters
  • Deals, Development and Manufacturing
  • Development
    • Formulation
    • Process Validation
    • Drug Delivery
    • Process Development
    • Scale Up
    • Excipients
    • API Synthesis and Manufacturing, Large Molecule
    • Formulation and Drug Delivery, Combination Drugs
    • Early Phase Development
    • Formulation and Drug Delivery, Biologic Drugs
    • Formulation and Drug Delivery, Parenterals
    • Formulation and Drug Delivery, Specialty Dosage Forms
    • Formulation and Drug Delivery, Controlled Release
    • Formulation and Drug Delivery, Liquids
    • Formulation and Drug Delivery, Solid Dosage
    • Formulation and Drug Delivery, Other
  • Discovery Pipeline
  • Disposables Advisor
  • Downstream Processing
    • Viral Clearance
    • Manufacturing, Separation and Purification
    • Manufacturing Equipment, Downstream Processing
    • Manufacturing, Process Chromatography
  • Elements of Biopharmaceutical Production
  • From the CEO
  • From the Editor
  • Inside Standards
  • Interphex Keynote Sessions
  • Manufacturing
    • Manufacturing, Monoclonal Antibodies
    • Manufacturing Systems, Single-Use
    • Vaccine Development and Manufacturing
    • Manufacturing, Aseptic Processing
    • Manufacturing, Fill/Finish
    • Facility Design and Engineering
    • Process Control, Automation, and PAT
    • Supply Chain/Logistics
    • Manufacturing Best Practices
    • Information Technology
    • Technology Transfer
    • Manufacturing Equipment, Upstream Processing
    • Manufacturing Equipment, Biologics
    • Cleanroom Equipment and Supplies
    • Manufacturing, Parenterals and Injectables
    • Clinical Trial Materials
    • Manufacturing, Biosimilars and Biobetters
    • Manufacturing, Lyophilization
    • Manufacturing, Combination Drugs
    • Manufacturing, Solid Dosage Drugs
    • Manufacturing, Topical Drugs
    • Manufacturing, Biologics
    • Manufacturing, Specialty Dosage Forms
    • Manufacturing, Nucleic Acids
    • Manufacturing, Liquid Drug Products
    • Manufacturing, Drug Products
    • Manufacturing, Cell Therapies
    • Manufacturing, Recombinant Proteins
    • Manufacturing, Continuous Biologics Processing
    • Manufacturing, Gene Therapies
    • Packaging, Labeling, and Distribution Systems
  • Outsourcing
    • Clinical Trial Services
    • Perspectives on Outsourcing
    • Contract Services, Regulatory Consulting
    • Contract Packaging, Logistics, and Distribution
    • Contract Manufacturing, Sterile, Aseptic Processing
    • Contract Manufacturing, Biopharmaceutical Production
    • Contract Manufacturing, Drug Substance, API
    • Contract Manufacturing, Finished Drug Product
    • Contract Manufacturing, General
    • Contract Services, Formulation and Drug Delivery
  • Peer-Reviewed Research
  • Pharmacopoeial Compliance Series
  • Quality/GMPs
    • Ask the Expert
    • Regulatory/GMP Compliance
    • Compliance Notes
    • Regulatory Beat
    • European Regulatory Watch
    • Adverse Events and Recalls
    • Regulatory/GMP Compliance, Europe
    • Regulatory/GMP Compliance, Emerging Markets
    • Audits and Inspections
    • Anticounterfeiting, Track and Trace Systems
    • Quality by Design
    • Compendial Compliance
    • Standard Operating Procedures (SOPs)
    • Quality Control/Quality Assurance
    • Regulatory Filings and Submissions
    • Regulatory Authority Actions
  • Therapeutic Specific Areas
  • Upstream Processing
    • Manufacturing, Cell-Line Selection
    • Manufacturing, Expression Systems
    • Manufacturing, Cell Culture and Fermentation
  • Viewpoints
  • Weighing Up Big Pharma
Spotlight -
Analytics|
Development|
Downstream Processing|
Manufacturing|
Outsourcing|
Quality/GMPs|
Upstream Processing
Advertisement

Kevin D. Lear

Advertisement

Articles by Kevin D. Lear

Hyde-E&L-Figure-1-810534-1408543029601.gif

Securing and Qualifying Single-Use Technologies

ByKeith Bader,Nicole Collier,Kevin D. Lear
April 2nd 2013

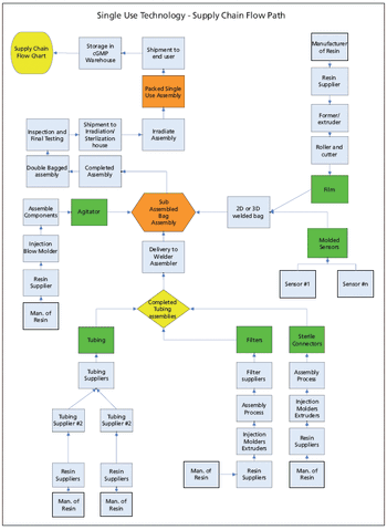
The authors suggest techniques for mitigating risk and securing the supply chain for single-use components used in biopharmaceutical manufacturing.

Advertisement

Latest Updated Articles

  • Hyde-E&L-Figure-1-810534-1408543029601.gif
    Securing and Qualifying Single-Use Technologies

    Published: April 2nd 2013 | Updated:



Advertisement
Advertisement

Trending on BioPharm International

1

Why Flexibility and Commercial Viability Must Be Built-in Early for Scaling CGTs

2

Industry Leaders Detail Transformational Strategies to Mainstream CAR-T Care

3

How Rentschler Biopharma’s New Platforms Aim to Accelerate Biologics Development in Asia

4

Analyzing the Safety and Scope of Next-Generation Gene Editing Platforms

5

Selecting the Right Drug Delivery Formulations to Enhance Patient-Centric Care

  • About Us
  • Advertise
  • Editorial Information
  • Contact Us
  • Do Not Sell My Personal Information
  • Privacy Policy
  • Terms and Conditions
Contact Info

259 Prospect Plains Rd, Bldg H
Monroe, NJ 08831

609-716-7777

Brand Logo

© 2025 MJH Life Sciences®

All rights reserved.

Home
About Us
News
Contact Us